Verification searching is best used to check existing addresses in your applications. It can automatically verify and, if necessary, correct them. The Verification engine can also be used for straightforward address capture scenarios when you do not require the advanced features of Typedown or Singleline searching.
You can search by submitting complete addresses (separate address lines with commas). There are 6 possible verification levels for a Verification search.
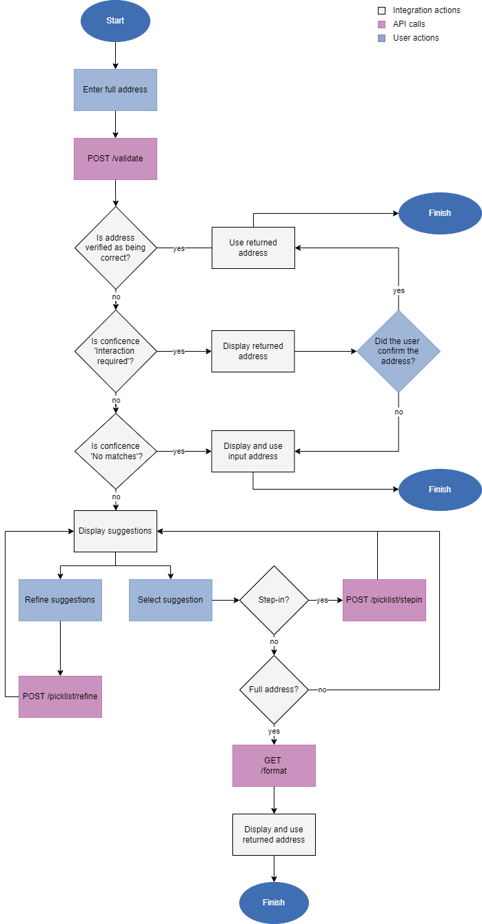
There are three ways that this search type can be implemented into your solution. If an accurate match could not be found, the integrator can choose whether to return the address as it was entered by the user or to return a prompt requesting more user interaction.
The Verification search type may be used with no user interaction required after an initial search has been submitted. This allows an integrator to hide the fact that there is any address management occurring within an application from the user.
This implementation of using the Validate search type means that addresses that are entered will be simply verified as being correct (Verified match, Verified street or Verified place) or not verified as being correct (Interaction required or Multiple matches).

The recommended workflow (as demonstrated by our sample code) is:

The relevant address and enrichment components can be stored in your database if required.
The Verification search type may be used with minimal interaction required after an initial search has been submitted. This does not require the use of suggestions, but may require a single confirmation by the user if the service is not highly confident in the match.
This method of using the Validation engine means that addresses that are entered will either be:

The recommended workflow (as demonstrated by our sample code) is:

The relevant address and enrichment components can be stored in your database if required.
The Verification search type may be used with full user interaction after an initial search has been submitted. This will require the display and use of suggestions for searches that could not locate a single deliverable match.
This method of using the Validation engine means that addresses that are entered will either be:

The recommended workflow (as demonstrated by our sample code) is:

The relevant address and enrichment components can be stored in your database if required.
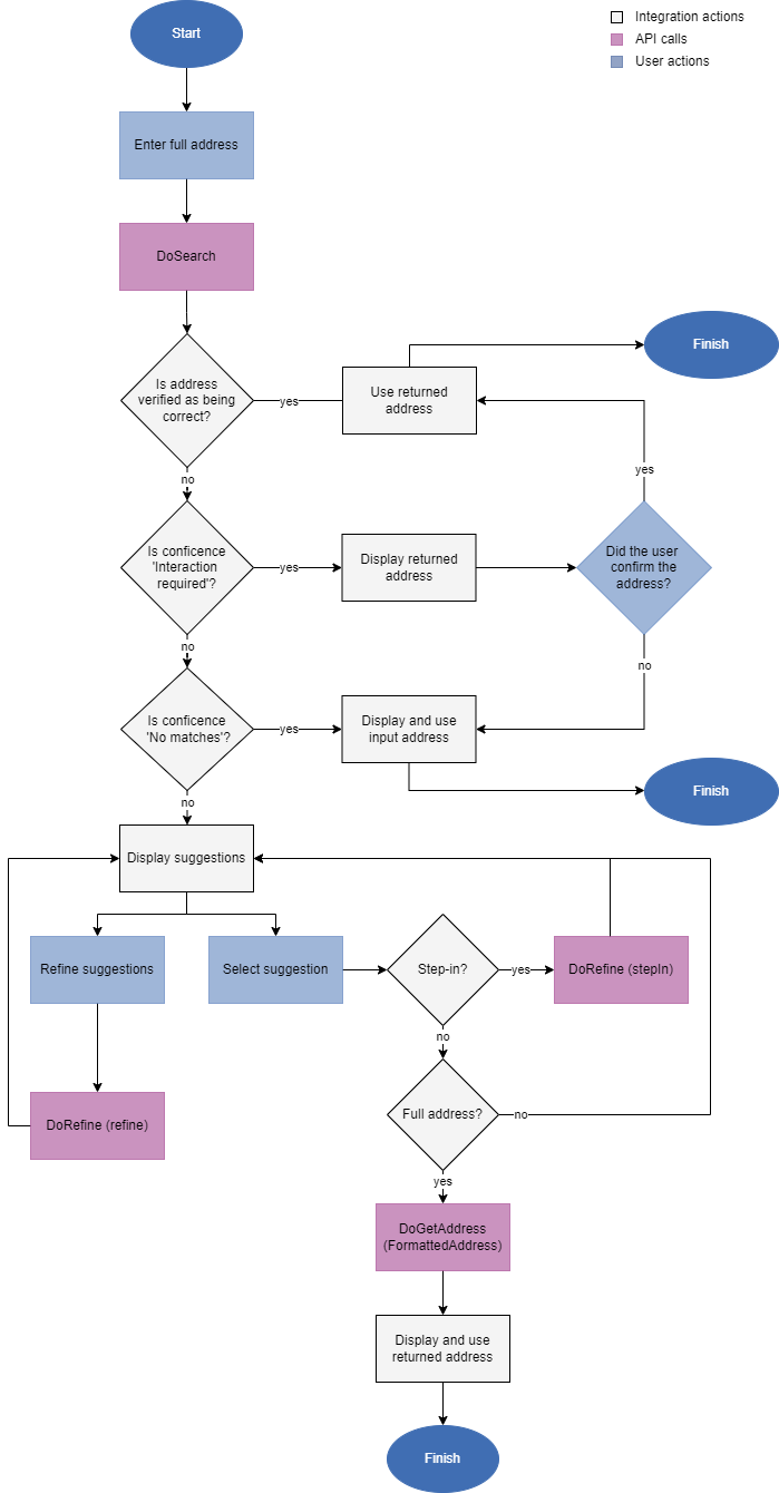
There are three ways that the Verification engine can be used within an address capture environment:
This is a multi-step process involving the following operations:
| Operation | SOAP Action | Description |
|---|---|---|
| 1. Can Search | DoCanSearch |
Checks whether the combination of data mapping, engine and layout are valid for search. |
| 2. Initial Search | DoSearch |
Performs the initial search. |
| 3. 'Step In' | DoRefine |
'Steps into' a picklist that was created during the previous search. |
| 4. Refine | DoRefine |
Refines the picklist that was created during the previous search. |
| 5. Get Final Address | DoGetAddress |
Creates a final formatted address from a previously created picklist item. |
The typical search process for verification is as follows:
DoCanSearch action.DoSearch action which returns a SearchResult object that may contain a FormattedAddress object and/or a Picklist object, as well as VerifyLevel.VerifyLevel is high enough before using FormattedAddress.DoRefine action.DoGetAddress action will apply a layout to this item, returning a FormattedAddress object that contains the final formatted address.The Verification search type may be used with no user interaction required after an initial search has been submitted.
This implementation of using the Verification search type means that addresses that are entered will be simply verified as being correct (Verified match, Verified street or Verified place) or not verified as being correct (Interaction required or Multiple matches).
The Verification search type may be used with minimal interaction required after an initial search has been submitted. This does not require the use of suggestions, but may require a single confirmation by the user if the service is not highly confident in the match.
This method of using the Validation engine means that addresses that are entered will either be:
The Verification search type may be used with full user interaction after an initial search has been submitted. This will require the display and use of suggestions for searches that could not locate a single deliverable match.
This method of using the Validation engine means that addresses that are entered will either be:
In this Verification search, the full address is used in the search. Providing the user enters all the information correctly and information exists in the dataset, a full verification should be returned.
To search for the residential address, Second Floor Flat, 60 Disraeli Road, Putney, London, SW15 2DS, in the United Kingdom, a user should follow these steps:
Select the Verification search method.
Select United Kingdom data from the Country or Datamap drop-down box.
Type the following into the relevant Search fields:
Click Next to perform the verification on the entered address.
The following address is returned:
Second Floor Flat
60 Disraeli Road, Putney
LONDON
SW15 2DS
United Kingdom
Because the address exactly matched one in the data, Pro Web could return a verify level of "Verified" and a final captured address, without the need for the user to provide more information.
Although this example shows all the address elements being used to return a "Verified" level of verification, not all the elements are needed for this to occur. The same result would occur if the user entered the flat number, street number and street name, and postcode.
This Verification search shows what might be returned if the user attempts to verify an address without knowing the street number or street name.
As with the previous example, this search is for the residential address, Second Floor Flat, 60 Disraeli Road, Putney, London, SW15 2DS, in the United Kingdom, but, this time, the user does not know the street number or street name.
A user should follow these steps:
Select the Verification search method.
Select United Kingdom data from the Country or Datamap drop-down box.
Type the following in the relevant Search fields:
Click Next to perform the verification on the entered address.
The following information is returned:
Second floor flat
Putney
SW15 2DS
United Kingdom
Or accept the Address Found
Second Floor Flat
60 Disraeli Road, Putney
LONDON
SW15 2DS
The user can choose to accept the address, as entered. Alternatively, the user can accept the address that has been found. Because the two addresses differ, Pro Web enables the user to choose the required address.
Click the Accept button by the "Accept the Address Found" address.
The final captured address is returned.
Second Floor Flat
60 Disraeli Road, Putney
LONDON
SW15 2DS
United Kingdom
Although the returned address is the same as in the Verification: Full example, the level of verification is different and additional user interaction was required.
This Verification search shows what is returned if the user attempts to verify an address without knowing the street number.
As with the previous examples, this search is for the residential address, Second Floor Flat, 60 Disraeli Road, Putney, London, SW15 2DS, in the United Kingdom, but, this time, the user does not know the street number.
A user should follow these steps:
Because no street number was specified in the search, Pro Web returns a picklist of potential matches for the street name.
The user can choose to accept the address, as entered. Alternatively, the user can accept one of the suggested address matches that has been found.
Select "Second Floor Flat, 60 Disraeli Road" from the picklist.
The final captured address is returned.
Second Floor Flat
60 Disraeli Road, Putney
LONDON
SW15 2DS
United Kingdom
Although the returned address is the same as in the Verification: Full example, the level of verification is different and additional user interaction was required.
This Verification search shows what is returned if the user attempts to verify an address without knowing the sub-premises number.
As with the previous examples, this search is for the residential address, Second Floor Flat, 60 Disraeli Road, Putney, London, SW15 2DS, in the United Kingdom, but, this time, the user does not know the flat number.
A user should follow these steps:
Select the Verification search method.
Select United Kingdom data from the Country or Datamap drop-down box.
Type the following in the relevant Search fields:
Click Next to perform the verification on the entered address.
Because no sub-premises details were specified in the search, Pro Web returns a picklist of the potential matches for the address 60 Disraeli Road.
The user can choose to accept the address, as entered. Alternatively, the user can accept one of the suggested address matches that has been found.
Select Second Floor Flat, 60 Disraeli Road from the picklist.
The final captured address is returned.
Second Floor Flat
60 Disraeli Road, Putney
LONDON
SW15 2DS
United Kingdom
Although the returned address is the same as in the Verification: Full example, the level of verification is different and additional user interaction was required.
This Verification search shows what is returned if the user attempts to verify an address with information that matches equally to more than one address.
This search is for the residential address, 6 Disraeli Road, London, SW15 2DS, in the United Kingdom, but the user only knows the premises number, street name and city.
A user should follow these steps:
Select the Verification search method.
Select United Kingdom data from the Country or Datamap drop-down box.
Type the following in the relevant Search fields:
Click Next to perform the verification on the entered address.
Because not enough information was specified in the search, Pro Web returns a picklist of the potential matches for the address 6 Disraeli Road, London.
The user can choose to accept the address, as entered. Alternatively, the user can accept one of the suggested address matches that has been found.
Select "6 Disraeli Road, LONDON, SW15 2DS" from the picklist.
The final captured address is returned.
6 Disraeli Road
LONDON
SW15 2DS
United Kingdom
This Verification search shows what is returned if the user attempts to verify an address without knowing the city or postcode details.
As with the previous examples, this search is for the residential address, Second Floor Flat, 60 Disraeli Road, Putney, London, SW15 2DS, in the United Kingdom, but, this time, the user does not know the city nor the postcode.
A user should follow these steps:
Select the Verification search method.
Select United Kingdom data from the Country or Datamap drop-down box.
Type the following in the relevant Search fields:
Click Next to perform the verification on the entered address.
Pro Web was unable to verify the address from the data. In addition, the information entered was not enough to enable Pro Web to return suggested matches for the user to manually verify.