The Typedown search type is optimized for users to start searching with the most general address element and, once that has been found, move on to more specific parts of the address. Typedown is a useful search option when a user is certain of the address information.

With Typedown searching, Pro Web will always look for an exact match first, but generally involves two, three or four stages. Prompt sets are used to guide the user as to what information should be entered at each stage. The Typedown search type usually returns a list of suggestions after three or four characters, from which the user can select a place name from the first stage. Ideally, the user will always enter information that generates the smallest number of matches. This makes the search more efficient, and makes it easier for the user to select the final address.

The returned suggestions may have one or more of the following properties:

  • Suggestions can be stepped into to produce a new list of suggestions.
  • Suggestions contain informational items.
  • Suggestions update as the user enters more characters in the search field.

Users can use any mixture of upper and lower case characters, as the Typedown engine does not differentiate between upper and lower case text. Also, users do not need to include spaces, as Typedown searching ignores them.

Methods

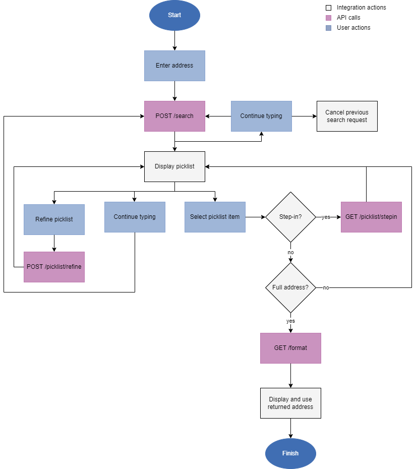
This is a multi-step process involving the following endpoints:

  1. Search for an address either partially or in full. This will provide a selection of addresses to choose from.
    • POST /address/search/v1: Set the engine to Typedown.
  2. Should the response contain a list of picklist that need further refinement, you can drill down further by stepping into a suggestion or providing a refinement.
    • GET /address/picklist/stepin/v1/{moniker}: Step-in allows a user to select a suggestion and 'step into' it to obtain more detailed picklist.
    • POST /address/picklist/refine/v1/{moniker}: The user is able to provide additional information for the request, for example to select a single building from building numbers returned in a range.
  3. Repeat the above step as often as necessary until a full address is selected.
  4. Format the selected address.
    • GET /address/format/v1/{moniker}: Formats an address into the specified layout. If no layout is set, the default will be used.

Recommended implementation

  1. The user starts to type into the single text box. Suggestions will be displayed in a drop-down.
  2. Optionally, the user can either:
    • Continue to type for a more accurate selection in the drop-down.
    • Provide a refinement for one of the suggestions to create a new list of suggestions (for example, providing a more specific address component like a street or building number).
    • Step into one of the suggestions to obtain a list of more detailed suggestions.
  3. Repeat the above step as often as necessary until a full address is selected.
  4. Select a full address from the results.
  5. When a selection is made, the final address is displayed per your website design i.e. a single text box or a multi-fielded layout.

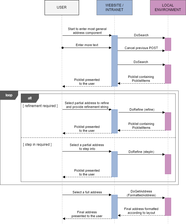
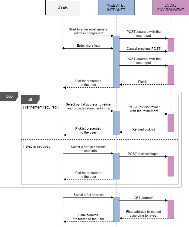
Typedown sequence diagram

The recommended workflow (as demonstrated by our sample code) is:

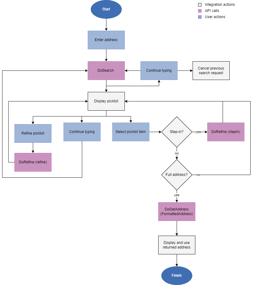
Typedown developer workflow

The relevant address components can be stored in your database if required.

Pro Web SOAP enables an untrained user to capture their own address with minimal interaction by entering information into a wizard.

Method

This is a multi-step process involving the following operations:

Operation SOAP Action Description
1. Can Search DoCanSearch Checks whether the combination of data mapping, engine and layout are valid for search.
2. Initial Search DoSearch Performs the initial search.
3. 'Step In' DoRefine 'Steps into' a picklist that was created during the previous search.
4. Refine DoRefine Refines the picklist that was created during the previous search.
5. Get Final Address DoGetAddress Creates a final formatted address from a previously created picklist item.

Typically, the process of searching with the Singleline engine follows this format:

  1. Pre-search: an optional check on the validity of a search using the DoCanSearch action.
  2. Initial search: the DoSearch action can be used for the initial search. It returns a Picklist object which contains PicklistItems that can be displayed. Each item can remain merely informational, be expanded or formatted into a final address.
  3. Handling picklists and monikers: the picklist items are displayed to the user. Depending on the user's actions, one of the following will occur:
    • The DoRefine action can be used to 'step into' a picklist result (for example, a street name will show a picklist of premises). This hierarchical picklist behavior is the default. If a single flattened picklist is required, the flatten flag has to be set before the initial search is performed.
    • The DoRefine action can be used to narrow down the current picklist to one with a subset of items (for example, using "high" on street names will return another picklist containing only streets starting with "high").
      The DoRefine action is also called in certain special cases. For example, when an item is an unresolvable range (certain countries) or a Phantom Primary Point (AUS only).
    • The DoGetAddress action can be used to format a final address. A call to stepIn, refine or DoGetAddress requires a moniker from either the Picklist or a PicklistItems returned by a previous call. These monikers encode the information required to recreate a particular picklist/picklist item, and are the means by which any integration navigates the search process.
  4. Format the final address: once the final address has been identified, the DoGetAddress action will apply a layout to this item, returning a FormattedAddress object that contains the final formatted address.

Recommended integrations

  1. The user enters the most specific address elements first and manually starts a search.
  2. Optionally, the user can either:
    • Provide a refinement for one of the suggestions to create a new list of suggestions (for example, providing a building number to select a single building from building numbers returned in a range).
    • Step into one of the suggestions to obtain a list of more detailed suggestions.
  3. Repeat the above step as often as necessary until a full address is selected.
  4. Select a full address from the results.
  5. When a selection is made, the final address is displayed per your website design i.e. a single text box or a multi-fielded layout.

Typedown SOAP sequence diagram

Typedowm SOAP developer workflow

This type of search usually involves three stages.

Typically, after an initial search on a place or postal/ZIP code, Pro Web will look for street names. Once you have selected the street name that you want, you can enter a property number to return the full address.

You cannot type in the property number followed by the street name, as you can with Singleline searching, because Typedown searches cannot match on numbers until you have selected a street name.

This type of search enables users to capture address information for United Kingdom businesses and usually involves two stages:

  • After the first stage of searching on a place name or postal/ZIP code, Pro Web will look for organization and street names.
  • Once the user has found the required organization, Pro Web returns the name and full address.

This type of search usually involves three stages:

  • After the first stage of searching on a place name or postal/ZIP code, Pro Web enables the user to look for the PO Box type.
  • Once the user has stepped into this, they can enter a PO Box number.
  • The final address is returned.