Keyfinder searching works similarly to Singleline searching: the user types in the search term, and Pro Web returns the address that matches the search in the picklist.

Keyfinder searching can only be used with certain datasets that contain a logical reverse search key, for example:

  • United Kingdom with Gas contains a Meter Number (MPRN).
  • United Kingdom with Land and Property Gazetteer (LPG) contains a Unique Property Reference Number (UPRN).
  • United States with Names contains US telephone numbers.

Pro Web enables users to search on a key search term. For example:

  • 1200932587643 (Electricity Meter Number)
  • 6177911428 (US telephone number)

When users submit a search, each component of the entered information becomes a subject of the search. Telephone numbers undergo pre-processing to allow a variety of formats to be searched on successfully.

This search type is only available for use with certain datasets that contain a logical reverse lookup search key.

Methods

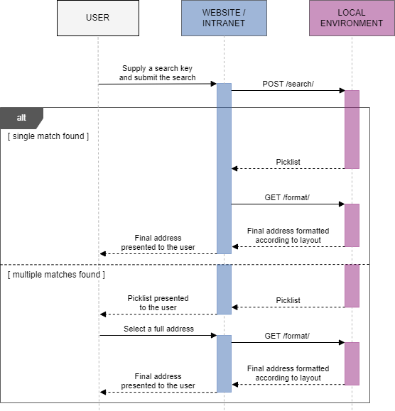
This is a two-step process involving two endpoint methods:

  1. Enter a search key.
    • GET /address/lookup/v1 Set the engine to Keyfinder.
  2. Format the selected address:
    • GET /address/format/v1/{moniker}: Formats an address into the specified layout. If no layout is set, the default will be used.

Recommended implementation

  1. The user enters the search key and manually starts a search.
  2. Select a full address from the results.
  3. When a selection is made, the final address is displayed per your website design i.e. a single text box or a multi-fielded layout.

sequence diagram

The recommended workflow (as demonstrated by our sample code) is:

 developer workflow

The relevant address and enrichment components can be stored in your database if required.

Keyfinder searching works similarly to Singleline searching: the user types in the search term, and Pro Web returns the address that matches the search in the picklist.
Pro web SOAP enables an untrained user to capture their own address with minimal interaction by entering information into a wizard.

Method

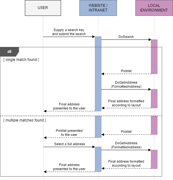
This is a multi-step process involving the following operations:

Operation SOAP Action Description
1. Can Search DoCanSearch Checks whether the combination of data mapping, engine and layout are valid for search.
2. Initial Search DoSearch Performs the initial search.
3. Get Final Address DoGetAddress Creates a final formatted address from a previously created picklist item.

Typically, the process of searching with the Keyfinder engine follows this format:

  1. Pre-search: an optional check on the validity of a search using the DoCanSearch action.
  2. Initial search: the DoSearch action can be used for the initial search. It returns a Picklist object which contains PicklistItems that can be displayed. Each item can remain merely informational, be expanded or formatted into a final address.
  3. Format the final address: once the final address has been identified, the DoGetAddress action will apply a layout to this item, returning a FormattedAddress object that contains the final formatted address.

Recommended implementation

  1. The user enters the search key and manually starts a search.
  2. Select a full address from the results.
  3. When a selection is made, the final address is displayed per your website design i.e. a single text box or a multi-fielded layout.

sequence diagram

The recommended workflow (as demonstrated by our sample code) is:

 developer workflow

These searches usually involve the following stages:

  1. The user enters the key search term and performs a search.
  2. Typically the key search term only matches one address, and the full address is returned.
    If more than one possible match is found, the user can select the required address from a picklist, and the full address is returned.

This example shows how the users would search for an address using a gas meter number (MPRN). The users can use the same search technique to search for an electricity meter number (MPAN), or a gas or electricity meter serial number.

  1. Select the Key Search method.
  2. Select the required data mapping from the Datamap list. Ensure that the selected data mapping contains United Kingdom with Gas data.
  3. Enter the MPRN, 2480281510, and click Search.
    The full address is returned to the confirm address screen.

This example shows how the users would search for an address using a unique property reference number (UPRN).

  1. Select the Key Search method.
  2. Select the required data mapping from the Datamap list. Ensure that the selected data mapping contains Land and Property Gazetteer (LPG) data.
  3. Enter the UPRN, 100110173454, and click Search.
    The full address is returned to the confirm address screen.

This example shows how the users would search for an address using a telephone number.

  1. Select Key Search method.

  2. Select the required data mapping from Datamap list. Ensure that the selected data mapping contains Names (NAM) data.

  3. Enter the telephone number, 6177911428, and click Search.

    A picklist is returned containing the property details and a list of all registered occupants.

    User can return the full address without a name by clicking the premises number at the top of the list.

    Alternatively, they can click on the required resident and the name and full address is returned.