Intuitive searching has elements of both Singleline and Typedown searching. The user enters an address in the format they are familiar with, and with each extra letter typed, the picklist narrows down the result until a final address is selected.
The Intuitive engine is designed so that the user can enter addresses quickly and easily, using a real-time picklist, fuzzy matching and delimiters such as commas and dashes are handled accurately and transparently.
The Intuitive search engine has aspects of both the Singleline and Typedown engines in its operation: the user types the address similarly to how they would use the SingleLine engine and selects the correct address from the Typedown style picklist.
The Intuitive search scenario does not require further refinement after the address has been entered as it starts with the most specific address elements. As the user types, the picklist automatically updates with suggestions. The Intuitive Search mode only supports picklists returned in a flattened mode.
engine to Intuitive.Pro Web SOAP enables an untrained user to capture their own address with minimal interaction by entering information into a wizard.
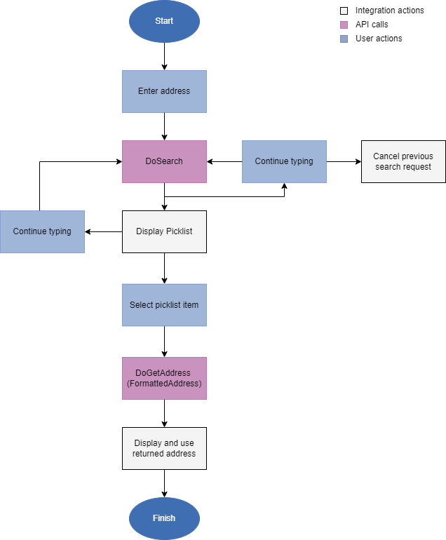
This is a multi-step process involving the following operations:
| Operation | SOAP Action | Description |
|---|---|---|
| 1. Can Search | DoCanSearch |
Checks whether the combination of data mapping, engine and layout are valid for search. |
| 2. Initial Search | DoSearch |
Performs the initial search. |
| 3. 'Step In' | DoRefine |
'Steps into' a picklist that was created during the previous search. |
| 4. Refine | DoRefine |
Refines the picklist that was created during the previous search. |
| 5. Get Final Address | DoGetAddress |
Creates a final formatted address from a previously created picklist item. |
Typically, the process of searching with the Singleline engine follows this format:
DoCanSearch action.DoSearch action can be used for the initial search. It returns a Picklist object which contains PicklistItems that can be displayed. Each item can remain merely informational, be expanded or formatted into a final address.DoRefine action can be used to 'step into' a picklist result (for example, a street name will show a picklist of premises). This hierarchical picklist behavior is the default. If a single flattened picklist is required, the flatten flag has to be set before the initial search is performed.DoRefine action can be used to narrow down the current picklist to one with a subset of items (for example, using "high" on street names will return another picklist containing only streets starting with "high").DoRefine action is also called in certain special cases. For example, when an item is an unresolvable range (certain countries) or a Phantom Primary Point (AUS only).DoGetAddress action can be used to format a final address. A call to stepIn, refine or DoGetAddress requires a moniker from either the Picklist or a PicklistItems returned by a previous call. These monikers encode the information required to recreate a particular picklist/picklist item, and are the means by which any integration navigates the search process.DoGetAddress action will apply a layout to this item, returning a FormattedAddress object that contains the final formatted address.This type of search usually involves the following stages:
For example, to search for 17 Riches Avenue, Woodford, NSW 2778, a user should follow these steps:
Select the Intuitive Search method.
Select Australia from the Datamap or Country drop-down box.
Type the following search string in the Search field (commas are not necessary to separate address elements):
17 riche
From this amount of information, a picklist has appeared with suggestions. If the address required is listed in the picklist, then either click it with the mouse or press the down arrow on your keyboard to select the address and press Enter.
Alternatively you can keep typing to refine the search further. Typing the following:
17 riches avenue
This will return a single picklist item, which can be selected as above.
The address is returned:
17 Riches Ave
WOODFORD NSW 2778
Instant Updating
When using the Intuitive Search engine, any changes to the address input line instantly affect the picklist without a keystroke needed.
For example, while searching for the address 8 Greeney Street, Altona, VIC, 3018, if you enter the following into the Search box:
8 greely street
Then the address 8 Reely Street, Pymble will be returned, which is not the target address. If you then select the 'I' of greely and replace it with 'ne' to spell greeney, the picklist is instantly updated with the address.
This can then be selected and confirmed as the correct address.
Classification
Classification can be used to divide an address into its elements (such as Street, Locality, State and Postcode) without the address having been captured. This can be used to standardize your address input even if it is not captured by Pro Web.
Below is an example of classifying an entered address without it being captured:
Type in the following address:
17 fiction street, nowhere town, somestate
The address will not be found and the picklist will be empty.
Click the Format button.
The address will be classified and returned without having been captured.
Retention
Using the Intuitive Search, you can retain specific unmatched pre and post street line detail in the form of leading 'care of' text and trailing sub-premise information. Retained text will be displayed in both the picklist and the final address.
Care of
The supported forms for 'care of' are: care of, C/O, C O and Attn.
For example, type in the following address: Attn Mr E White, 12 cockscr
The 'Attn' text is retained within the Intuitive match. Selecting the picklist address and clicking Format will return the retained text with the final address:
Attn Mr E White
12 Cocks Crow
Staunton IL 62088-9754
The retained 'Care Of' text is not part of the Standard Layout. Users have to configure a layout to contain the leading retained text using the Configuration Editor.
Sub-Premise
The following sub-premise forms are supported:
| #-H | I-R | S-Z | |
|---|---|---|---|
| # | lbby, lobby | side | |
| apt, apartment, apartment, app | lot | slip | |
| bsmt, basement | lowr, lower | spc, space, sp | |
| bldg, bdg, building | ofc, office | stop | |
| box, bx | ph, penthouse, penhouse | ste, suite | |
| dept, department | pmb | trlr, trailer | |
| fl, flr, floor | pier | unit | |
| frnt, front | rear | uppr, upper | |
| hngr, hanger, hangar | rm, room | ||
| For example, type in the following address: 12 Cocks Crow Apt 100 |
The search matches to 12 Cocks Crow, Staunton IL.
The sub-premise detail 'Apt 100' is not within the reference data but will be retained within the Intuitive search due to Extended Retention (see the USA data guide for details).